小学部语文 、数学、英语教研组研训活动

六月,是一个冲刺的季节,更是一个收获的季节。六月中旬,小学部迎来了教师发展中心的三位专家,从专业的角度为我校课堂教学诊断把脉。小学部的六位教师认真钻研教材,既体现了常态教学的严谨和扎实,又凸显出了课堂教学的精彩纷呈。
生动的语文课堂有张力
一年级语文张晓晨老师给孩子们带来了一本充满童趣的绘本故事《月亮的味道》,张老师带领孩子们从观察封底封面开始,大胆猜测了书中的内容,激发孩子们阅读的好奇心。课堂上,她重点培养孩子们的语言表达能力,引导孩子模仿绘本中的语言,和老师一起讲述故事。通过观察、想象绘本内容、感知体会,将“分享”和“团结”的种子悄悄地播撒到孩子们的心中。

六年级沈周晔老师则与同学们一起回到几千年以前,感受《山海经》的神奇。沈老师从神话入手,再以部编版四年级中的《精卫填海》转到《山海经》中的神奇动物,民俗民族,带领学生游历了大荒,将先秦时期古人的想象画卷展开在学生面前。与学生的交流互动中,用幽默的语言将单调的古文也变得有趣好玩起来,又有探索人与自然和谐相处的深度。

塘桥中心小学的顾洁校长和老师们也来参加了这次研讨活动。

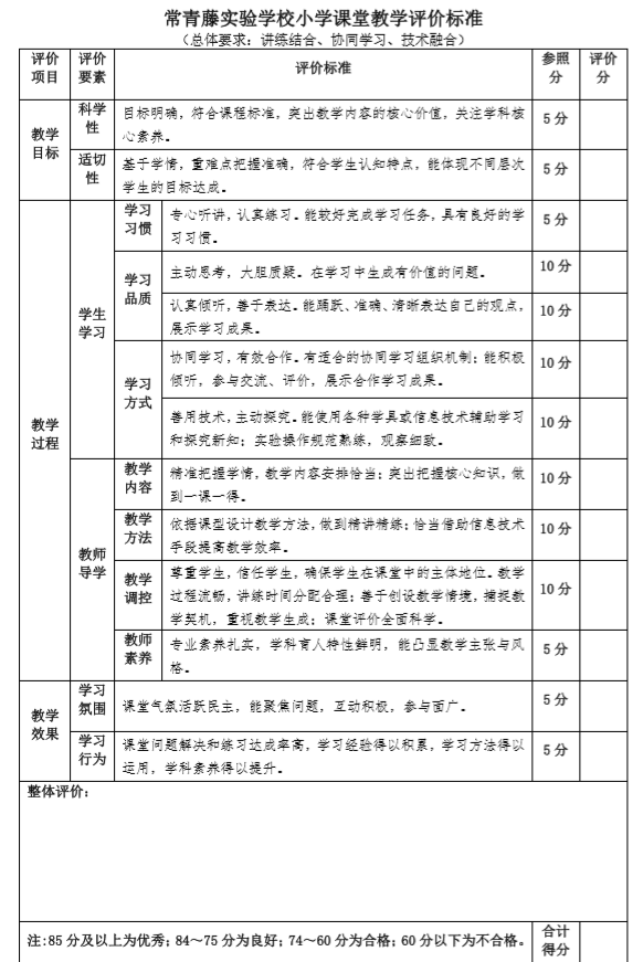
市教师发展中心副主任、小学语文教研员陈静老师首先肯定了我校对课堂教学评价标准的使用,从十二字方针“讲练结合、协同学习、技术融合”这三个维度的评价中,评判出我校小学部老师对课堂教学严谨的态度。

其次,她对两位开课老师的课堂教学充分肯定,并提出三点建议,一是“我在”,学生在学习,真学习,教师注重课堂生成,而不是让学生猜老师要什么答案。二是“无痕”,部编教材非常强调的语文要素要柔性落地,老师的教学设计要有策略有方法。三是“生长”,学生的学习品质(好奇心、主动性、反思力、社会性)能够在课堂中得到有效提高,从而发展到学力的提升。

经过专家点评,老师们受益匪浅,为今后老师们的课堂指引了更深更远的方向。

张晓晨老师:
绘本教学《月亮的味道》,我抓住绘本的特点,从文本、图画、动作等方面组织学生观察想象、借图猜文、编故事等课堂活动,培养学生视觉思考能力和逻辑思维能力。并通过老师的讲述让学生的猜测获得印证,从而产生阅读的惊喜与快乐。一本书的阅读结束,但阅读从未停止,希望阅读的种子在孩子们心中生根发芽。
沈周晔老师:
一堂整本书阅读课,让孩子们的想象飞起来。《山海经》是一部先秦古籍,也是一部“荒诞不经”的奇书。奇在哪?奇在古人天马行空的想象,奇在古人对自然哲学的思考。这些想象,不正是现在的学生所需要的么?在阅读这些短小的古文时,再看一看描绘奇异的插图,这何尝不是一件幸事?一堂课下来,学生对书中展现的神话、地理、动植物、矿产、民俗民族,都表现出了极强的兴趣,有趣好玩的同时,又学到了如何阅读古文的方法,一举两得,让枯燥无味的古文,都生动形象了起来,《山海经》真是一本好书啊!
精彩的英语课堂有活力
五年级英语陈姗姗老师执教的是Unit8 Birthdays Grammar time&Fun time部分。陈老师从小猪佩奇的动画短片和学生讨论起了生日的话题,从而引申到序数词的讲授。语法规则记忆小妙招让学生更是兴趣浓烈,开火车的小游戏让学生在不知不觉中记住了变化规则,课堂气氛非常活跃。

六年级的范俊娥老师执教的是Unit8 Our dreams Writing部分。范老师从学生们喜欢的歌曲《Dream it possible》入手,以采访的形式和学生们谈论三个关键问题:What's your dream? Why do you have this dream? How to make your dream come true?引导学生从口头的表达逐步转化为手头的书写,学生兴致极高,课堂气氛热烈。

市教师发展中心小学英语教研员周丽娟老师对两节英语课的每一个环节都进行了细致的点评,充分肯定我校英语教师的教学实力和水平。周老师说:“今天两位老师的课堂教学让我耳目一新。写作课条理清晰,层次递进,扎实有效。语法课层次分明,重难点突出,一点都不枯燥。两位老师都从学生喜欢的歌曲和动画入手,学生能大声齐唱歌曲,观看动画后能找出问题的答案,能看得出平时老师对歌曲和动画的应用是比较多的。任何事情就怕坚持,你们坚持做了,所以学生课堂上表现出来的就是敢大声歌唱,敢大声发言,非常好。”

最后,周老师对学生平时的英语背诵、默写及作业管理问题进行指导。

范俊娥老师:
三尺讲台,不变的初心。课堂上和学生的共同愉悦是当老师的最大幸福。这次的公开课选题对我来说是一次挑战,更是一次成长。从自己备课,到备课组讨论,再到教研组磨课,让我对自己的这节课有了更加清晰的思路及一些新奇的Ideas。课堂上学生们能够跟着我的引导,逐步去实现自己预设的目标,让我有一种非常棒的成就感。周主任的点评让我更加坚定信心,对接下来的英语教学有了更加清晰的方向。
陈姗姗老师:
在常青藤小学部的短短一年中,不断地上课、研讨、交流,让自己成长了很多,感谢学校为我们搭建了这样一个交流学习的平台。每次公开课,我都把它当做一次锻炼、学习的机会,通过研究教参、仔细分析教学目标、结合学生实际水平来思考教学方法。同时,我和组内老师反复研讨、交流、推陈出新,力争把课上的精彩又扎实。我也深深的感受到,只有不断学习,不断提升自身素质,才能成就更好的自己。
扎实的数学课堂有动力
一年级胡肖迪老师为大家带来了一堂《两位数加两位数的进位加》数学绘本课。胡老师采用了绘本小故事的形式与孩子们一起走进了数的世界。让孩子们在提前制作绘本小故事时养成独立发现问题、思考问题、解决问题的能力。通过制作绘本小故事获得成功的体验,增强对数学学习的兴趣和信心。课堂上将数学知识与绘本故事中的数学问题结合在一起,带领着孩子们在数的世界思考与探讨。

四年级数学贡菁老师上了一节《用数对确定位置》的数学公开课,整节课形式丰富多彩,学生趣味盎然。贡老师以“蜘蛛去哪儿”的游戏贯穿整个课程,让学生从游戏中感知,在活动中体验,在练习实践中应用,最大程度地调动了学生的积极性,使学生在图形和几何中感受数学的魅力。

课后,市教师发展中心小学数学教研员赵红婷老师表扬了两位老师的课堂表现。赵老师说:“一年级胡老师以学生创作的“数学绘本故事”为主线,自然、生动、鲜明;四年级贡老师的课“以蜘蛛去哪儿”为主题展开创设需求,故事描绘娓娓道来。两节课各具特色,都能让学生积极动手,主动尝试操作探寻内在的规律,充分体现师生互动、生生互动,都能渗透数学思想。每节课都加入拓展提升的环节,丰富了学生的视野和兴趣。”

赵老师对数学组老师们给予厚望,希望常青藤数学老师们能够不断挑战,继续迎难而上。最后赵老师把苏霍姆林斯基的一句话送给老师们:“优秀的课堂教学,就是要重现这一神奇的发现与创造的过程。”

胡肖迪老师:
很荣幸能成为今天开课的老师,更开心的是能得到赵红婷教研员的指导。考虑到一年级小孩子的特点,我采用了绘本小故事的形式来达到明确目标、先学后教的方针。提前布置课题,让孩子们用绘本故事生动形象的展示出来,在制作绘本小故事时养成独立发现问题,思考问题和解决问题的能力, 让孩子在数学绘本小故事中获得成功的体验,增强对数学学习的兴趣和信心。课堂上再利用练习题和小游戏当堂检测和巩固,最后选用拓展题进行拓展提升,以便与接下来的知识建立联系。为孩子留下课后悬念。
贡菁老师:
规则在需要中产生,知识在过程中生成。通过不断的研讨与思考,把简单的内容上出深度与厚度,更大程度地调动学生的积极性。正如苏霍姆林斯基所说:慷慨的给予事实,吝啬地给予概括。在这节课中,我让学生从游戏中感知确定位置,在活动中体验用数对确定位置,在练习实践中应用数对,使学生逐步产生对学习数学的浓厚兴趣和探索精神。
本次教学研讨活动圆满成功,三位专家对学校课堂教学的高度认可和精彩点评为我校教学管理指明了方向,增添了动力。
深度的教研活动有实力
老师们在平时教研活动中潜心钻研课堂教学,研究名师课堂。从课件制作,到线上讲座,再到磨课评课,都有老师们认真专心的身影,大家心往一处想,劲往一处使,充分发挥团队的力量。


为确保常青藤实验学校的教学质量在高位运行,教研组长们结合“张家港市小学课堂教学评价标准”制定了契合我校实际的课堂评价标准,并在教研组会议上与老师们共同学习,根植平日的课堂。




不仅如此,小学部的老师们还走进初中部,参与初中部教研组活动,共同研究如何更好地做好小初衔接工作,力求更好的服务学生,引领学生。



全体小学部老师坚持以生为本,遵循学生成长规律和学习规律,教学中能将学生的问题意识和文本特点有机融合,不仅关注学生学习的起点和重点,同时还努力让课堂生动有趣,激发学生学习兴趣,构建富有青藤特色的课堂教学样态,切实提高课堂教学质量。





用户登录